url请求过程-get,post
url请求过程
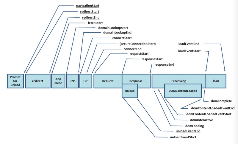
网上找了一张图:

- 浏览器向DNS服务器查找输入URL对应的IP地址。
- DNS服务器返回网站的IP地址。
- 浏览器根据IP地址与目标web服务器在80端口上建立TCP连接
- 浏览器获取请求页面的html代码。
- 浏览器在显示窗口内渲染HTML。
- 窗口关闭时,浏览器终止与服务器的连接。
get,post
http和https
HTTP:是互联网上应用最为广泛的一种网络协议,是一个客户端和服务器端请求和应答的标准(TCP),用于从WWW服务器传输超文本到本地浏览器的传输协议,它可以使浏览器更加高效,使网络传输减少。
HTTPS:是以安全为目标的HTTP通道,简单讲是HTTP的安全版,即HTTP下加入SSL层,HTTPS的安全基础是SSL,因此加密的详细内容就需要SSL。
HTTPS协议的主要作用可以分为两种:一种是建立一个信息安全通道,来保证数据传输的安全;另一种就是确认网站的真实性。
(先了解一些概念,之后再详细了解) 这里